Overview
Order API Introduction
Order objects are created to handle sellers’ shipments. You can create, retrieve, update, and cancel individual orders. Orders are identified by a unique, random ID
Endpoints
POST /v1/orders
GET /v1/orders/:id
POST /v1/orders/:id
POST /v1/orders/:id/cancel
DELETE /v1/orders/:id // deprecated
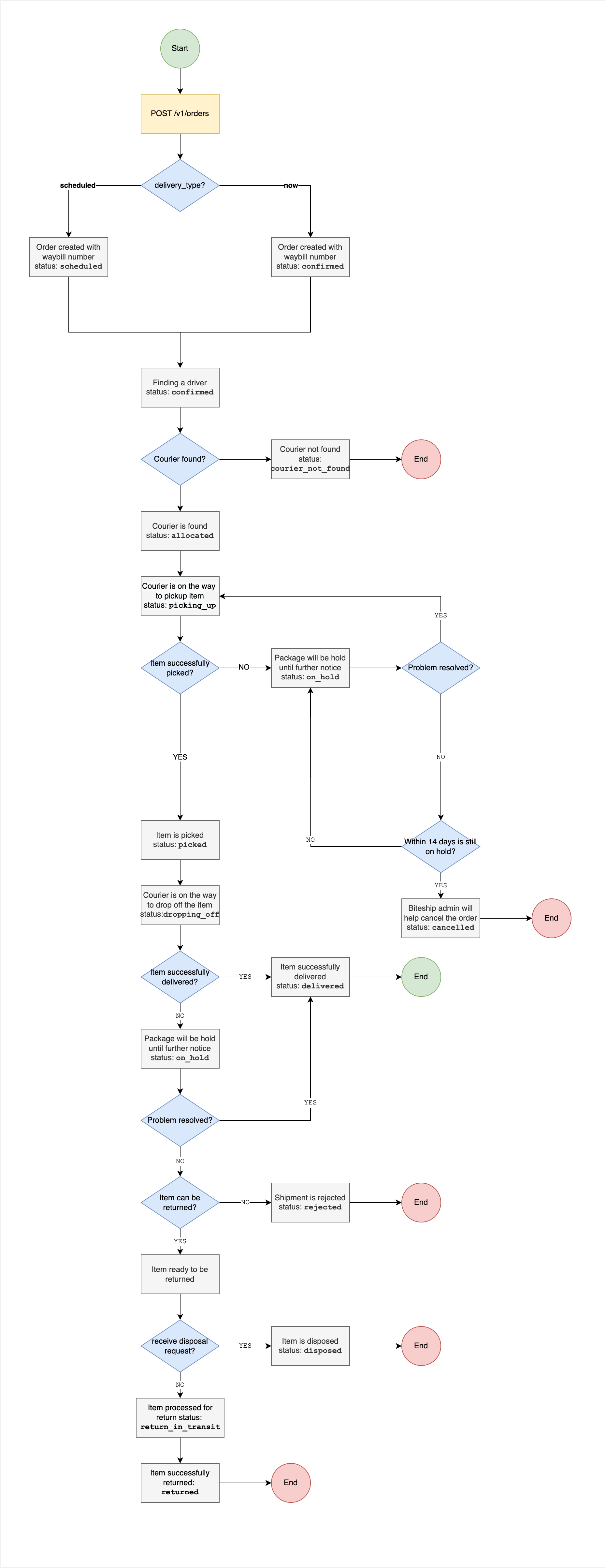
Status Flow
Below is the order flow of general shipment with Biteship

Order Status
| No | Status | Description | Available to Delete |
|---|---|---|---|
| 1 | confirmed | Order is ready to be confirmed. AWB has been generated. | ✅ |
| 2 | scheduled | Order has been scheduled to be delivered. AWB has been generated. | ✅ |
| 3 | allocated | Order has been allocated, courier will pickup the package. | ✅ |
| 4 | picking_up | Courier is on the way to pickup the package. (First Mile) | ✅ |
| 5 | picked | Package has been picked up by courier. | ❌ |
| 6 | cancelled | Order has been cancelled. | ❌ |
| 7 | on_hold | Order is on hold for any reason. | ❌ |
| 8 | in_transit | Package is on the transit to the destination. (Middle Mile) | ❌ |
| 8 | dropping_off | Courier is dropping off the package to the receiver. (Last Mile) | ❌ |
| 9 | return_in_transit | Package is on the transit for a return to sender. | ❌ |
| 10 | returned | Package has been returned to sender. | ❌ |
| 11 | rejected | Order has been rejected. | ❌ |
| 12 | disposed | Package has been disposed / destroyed. | ❌ |
| 13 | courier_not_found | Cannot find courier for the order. | ❌ |
| 14 | delivered | Package has been delivered to the receiver. | ❌ |
Courier Status Availability
For each uniqueness of all courier status, please go to this link All Courier Status Availability